千年桐(Vernicia montana)是大戟科油桐属经济林木,是我国特有的木本油料树种之一,兼具经济价值和观赏价值。千年桐为雌雄异株植物,其利用价值与其植株性别密切相关,性别决定机制不清及苗期性别鉴定方法缺乏严重制约其产业发展。近日,林学院张琳教授团队在农林科学TOP期刊《Horticulture research》上发表题为“Genome assembly and resequencing shed light on evolution, population selection, and sex identification in Vernicia montana”的研究论文。

研究利用PacBio和Hi-C技术得到一套高质量染色体水平的千年桐雄树参考基因组,基因组大小为1.29 Gb,contig N50为3.69 Mb,97.28%的序列锚定到11条染色体上。

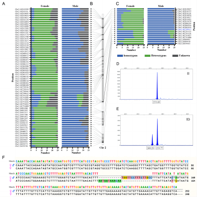
基于21个物种直系同源单拷贝基因和基于101个物种直系同源低拷贝基因集的串联树和溯祖树的构建,厘清了一直存在争议的COM分支的系统发育位置,即COM中的三个目(卫矛目、酢浆草目和金虎尾目)归于锦葵类(Malvids)而不是豆类(Fabids),且这三个目并未归于同一个演化支上。通过千年桐雌、雄群体全基因组重测序数据,利用性别性状进行全基因组关联分析,筛选到3个大小分别为2.076、3.291和28.29 kb的性别高度相关区域。这些区域中的SNP和InDel在大多数雄株中为纯合型,而在雌株中为杂合型。基于重测序数据的变异检测及基于毛细管凝胶电泳检测结果,其中有一个性别显著相关的InDel位点在雄株中均为纯合型,而在雌株中为杂合型,据此开发了一个InDel多态性分子标记,通过分别随机选取50株雌雄材料进行荧光标记毛细管电泳检测,雄株田间表型与基因型检测一致率为100%,雌株一致率为96%,从而实现了千年桐植株性别的快速准确检测。此外,该InDel位于VmBASS4的第二个内含子区域,暗示VmBASS4可能在千年桐性别决定中发挥作用。这项研究将有助于全面解析千年桐性别决定机制,为其重要农艺性状解析和基因组辅助育种研究提供基础。
林学院已毕业博士生李文莹为该论文第一作者,张琳教授为通讯作者。本研究得到了国家自然科学基金、湖南省科技创新计划的资助。
论文链接:https://doi.org/10.1093/hr/uhae141
(撰稿:张琳   审稿:向左甫)

 
          
